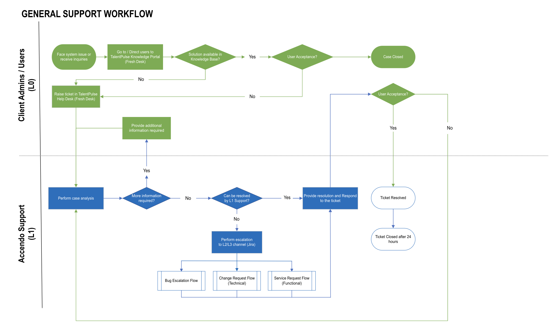
General Support Flow

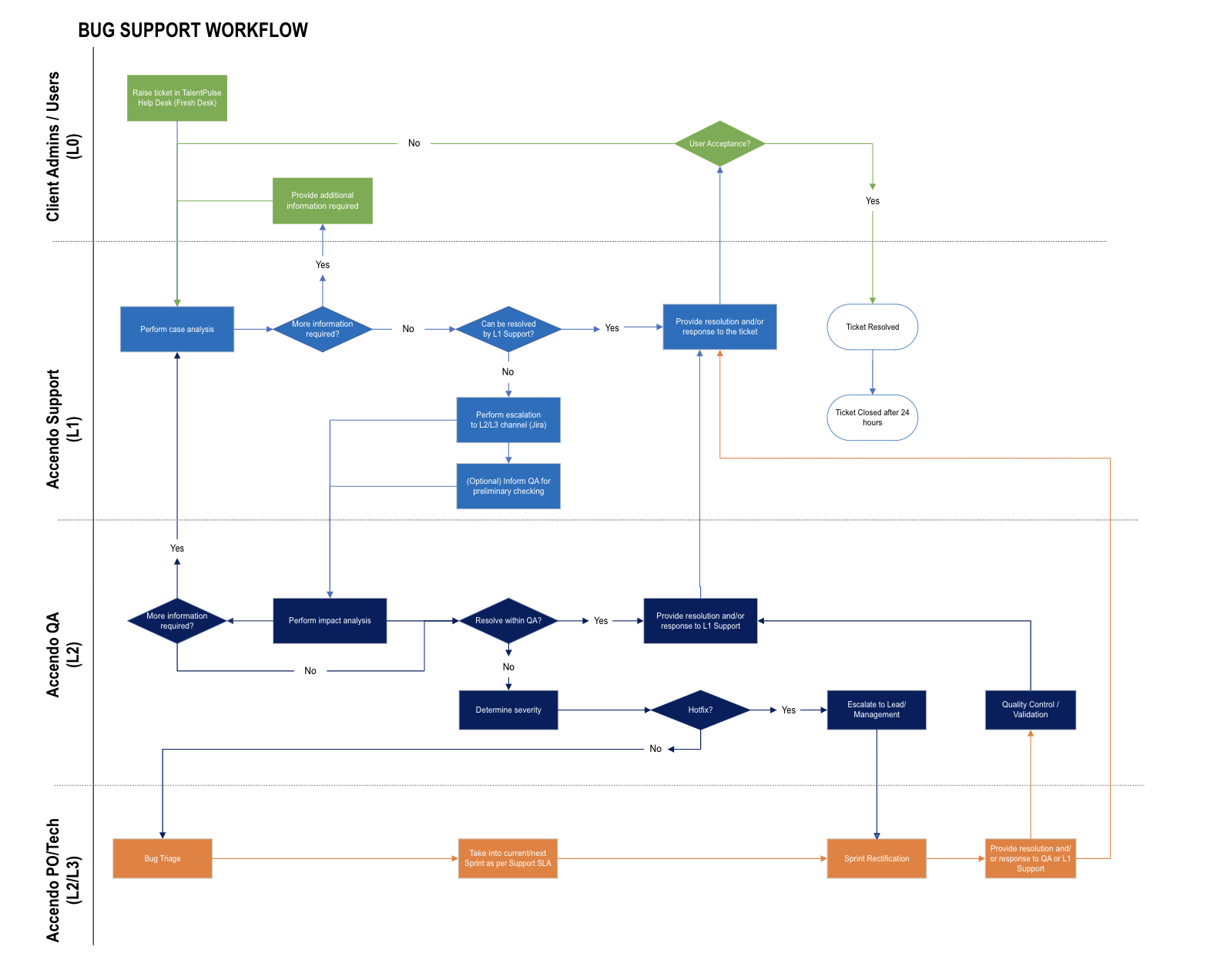
Incident / Bug Escalation Flow

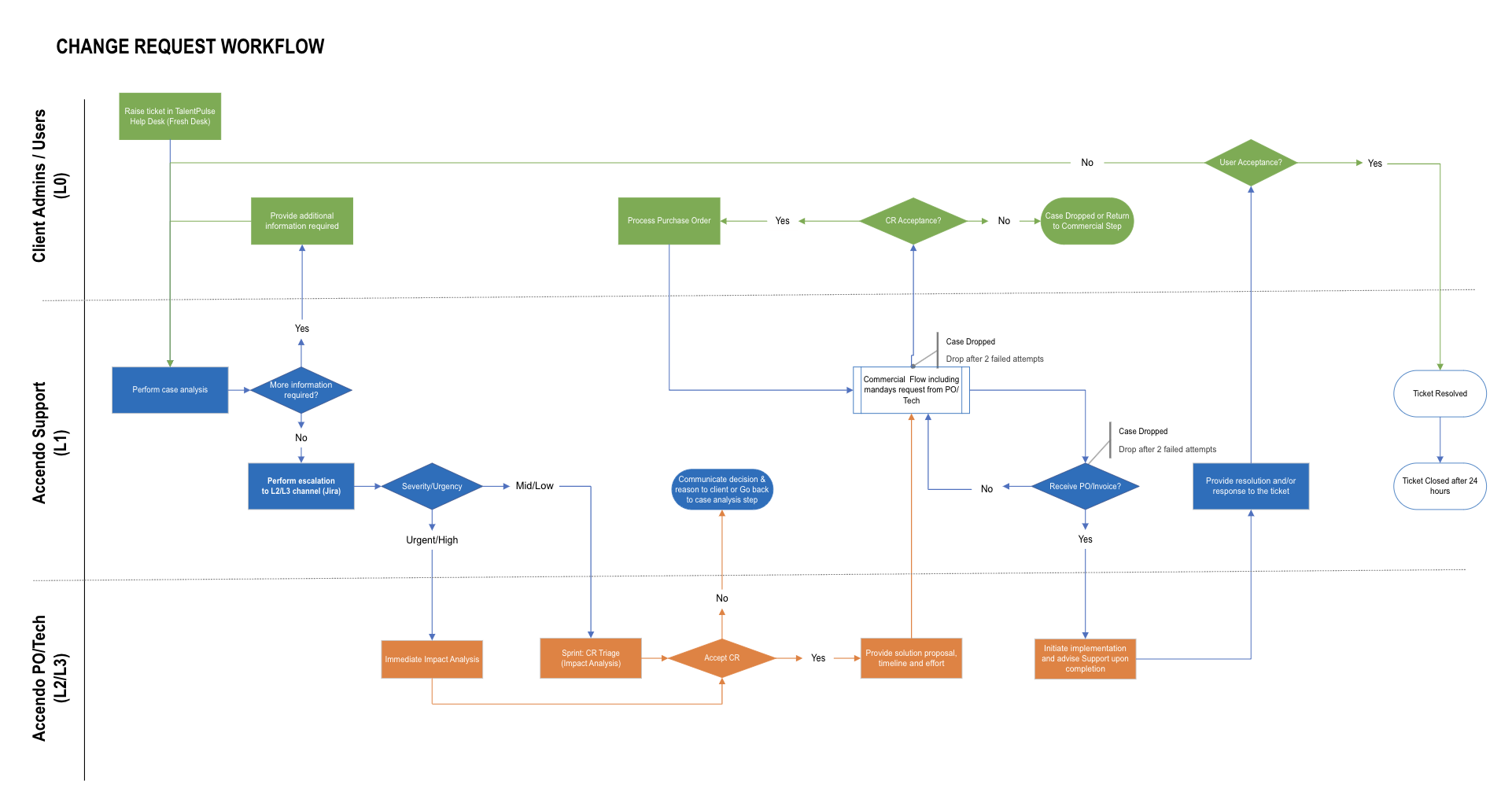
Change Request Escalation Flow

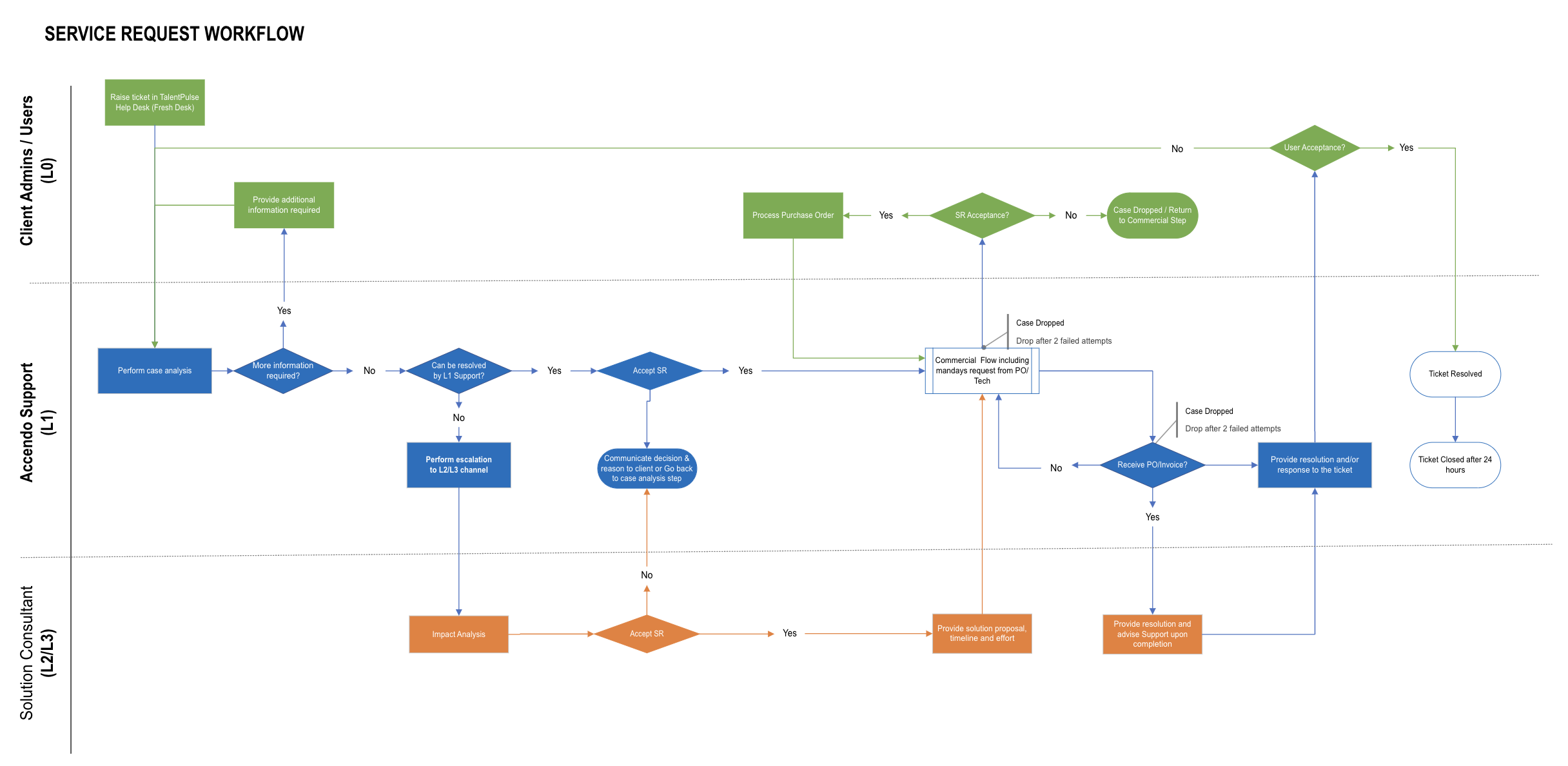
Service Request Escalation Flow

Refer: Level Definition and Scope
Modified on: Fri, 14 Jun, 2024 at 9:17 AM




Refer: Level Definition and Scope
Did you find it helpful? Yes No
Send feedback